DC Motor Interfacing with 8051 Microcontroller (AT89C51) – Circuit Diagram & Source Code
Table of Contents
ToggleIntroduction
DC motor interfacing with 8051 microcontroller (AT89C51) is a fundamental embedded systems project used to understand motor control, direction control, and speed variation. DC motors are widely used in robots, conveyor belts, fans, pumps, and automation systems.
In this tutorial, you will learn how to interface a DC motor with 8051, understand the working principle, motor driver IC, and control logic. This project is ideal for diploma, B.Tech, and embedded systems training students.
What is a DC Motor?
A DC motor is an electromechanical device that converts direct current electrical energy into mechanical rotation. Unlike stepper motors, DC motors rotate continuously as long as power is applied.
Key Features of DC Motor
Simple construction
High starting torque
Easy speed control
Continuous rotation
Why Use 8051 Microcontroller (AT89C51)?
The AT89C51 microcontroller is widely used for educational and industrial training projects due to its simplicity and reliability.
Features of AT89C51
8-bit microcontroller
4 KB Flash memory
32 I/O pins
Timer and interrupt support
Easy programming
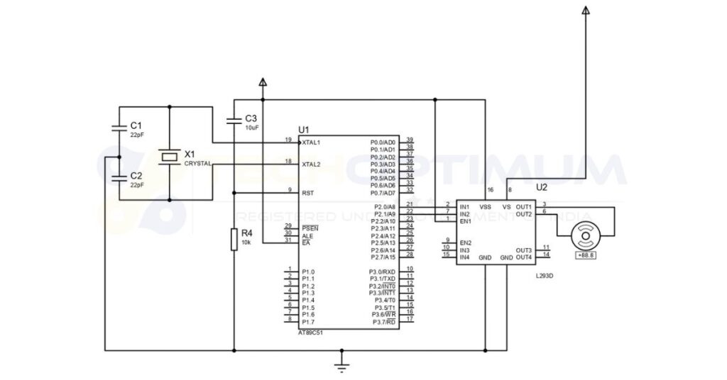
Components Required
AT89C51 Microcontroller
DC Motor
L293D Motor Driver IC
Crystal Oscillator (11.0592 MHz)
Capacitors (33pF)
Power Supply (5V / 12V)
Connecting Wires
Breadboard / PCB
Why L293D Motor Driver IC is Used?
The 8051 microcontroller cannot drive a DC motor directly because DC motors require high current and voltage. The L293D is a dual H-bridge motor driver IC used to control motor direction and speed.
Advantages of L293D
Controls motor direction (clockwise / anticlockwise)
Built-in protection diodes
Can drive two DC motors
Compatible with 8051 microcontroller
Working Principle of DC Motor with 8051
The DC motor rotates when voltage is applied through the L293D motor driver. The 8051 microcontroller sends control signals to the L293D input pins.
Logic
10→ Clockwise rotationLogic
01→ Anticlockwise rotationPWM signal → Speed control
Pin Configuration
Port P2.0, P2.1 → L293D input pins
L293D output pins → DC motor terminals
Enable pin → Logic HIGH
Circuit Diagram of DC Motor Interfacing with 8051


3 Responses
[…] Next story DC Motor Interfacing with 8051 Microcontroller (AT89C51) – Circuit Diagram & Source Code […]
[…] […]
[…] DC Motor Interfacing with 8051 Microcontroller (AT89C51) – Circuit Diagram & Source Code […]